学科门类:工学 专业类:计算机类 专业代码:080902
一、培养目标
本专业培养德智体美劳全面发展,有家国情怀和责任担当,掌握计算机系统基础理论和软件开发核心理论知识,具备将先进的工程化方法、技术和工具用于大中型软件项目的管理、设计与实现的过硬本领,具备较强的合作能力、社会适应能力、可持续发展能力,具有创新意识,能在互联网、移动互联网领域,从事软件系统分析、设计、开发、测试和管理等职业的高素质应用型人才。
本专业学生毕业后5年预期达到以下目标:
目标1:具备良好的科学素养、人文修养、高度的社会责任感和家国情怀和职业道德,能够在工程实践中兼顾法律、社会、环境和可持续发展的要求,做到全面考虑和综合分析。
目标2:具备数理知识和软件工程专业基本理论,具备出色的软件需求分析、系统设计、编码实现、软件测试、项目管理等工程实践能力,具备良好的科学思维和科学研究能力,能够为复杂工程问题提供系统性的解决方案,在计算机软件领域从事软件系统开发、运营管理和技术支持工作。
目标3: 能运用现代工具开发高效、可靠、安全的软件系统,能够利用计算机网络、人工智能等技术进行智能化的系统开发,并具备出色的计算机系统维护和管理能力。
目标4: 具有国际视野、良好的团队合作与交流能力,能够就复杂工程问题与国内外同行或社会公众进行有效沟通和交流。具有良好的组织能力、决策能力与沟通协调能力。
目标5:具备持续学习的能力,及时更新知识,不断提升工程能力和技术水平,具有一定的理论研究和产品研发能力,具备不断学习,以适应行业发展和社会竞争的能力。
二、培养规格
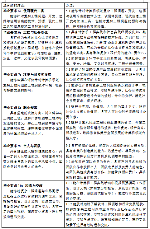
毕业要求



主干学科及专业核心课程
主干学科:软件工程
专业核心课程:高级语言程序设计,数据结构与算法,计算机系统基础,数据库系统,Web前端开发技术,操作系统,JAVA程序设计,软件工程,软件测试综合技术A,软件过程与项目管理,软件设计与体系结构等。
(三)学制及学位
基本学制 4 年,修业年限4~6 年。
毕业条件:学生在毕业时应按最低学分规定修满168学分,达到毕业要求、德育培育目标和大学生体质健康标准,准予毕业。符合学位授予规定条件的,授予工学学士学位。
毕业最低学分规定:

三、教学进程表
(一)理论教学环节







(二)课程体系对毕业要求的支撑
本专业课程及实践教学环节对毕业要求的支撑度(H、M、L)如下:





八、第二课堂活动一览表

学生根据《武汉晴川学院第二课堂成绩单管理办法》等文件修满第二课堂8学分,其中必修模块5学分,选修模块3学分。
九、执笔与审核人列表
